Skip to content
GridDB Developer
Docs
Docs
FAQ
Blogs
Resources
All
White Papers
Courses
Videos
Projects
Technical Showcase
Learning Page
Community
Community Page
GridDB Forum
Download
English
日本語 (Japanese)
Download

Author: griddb-admin

Structured Insights from SEC Filings: Leveraging GridDB’s NewSQL Interface and RESTful WebAPI

By griddb-adminIn BlogPosted 10-22-2025
More

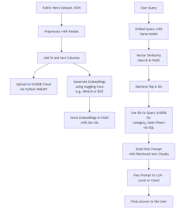
Building a Hybrid RAG using GridDB, LLMs and FAISS for Efficient Text Analysis

By griddb-adminIn BlogPosted 10-17-2025
More

Inserting Structured Information from PDF documents into GridDB using LLMs

By griddb-adminIn BlogPosted 10-10-2025

Extracting meaningful insights from a large corpus of documents is a challenging task. With advancements in Large Language Models (LLMS), it is now possible to...

More

Posts navigation

Older Posts Older Posts
Newer Posts Newer Posts

Search

Recent Posts

  • Watching Coastlines Vanish 04-03-2026
  • Generate Fun AI Videos from a Photo with Kling 03-26-2026
  • Building a Smarter Book Inventory using Vaadin and Spring AI 03-12-2026
Docs
About GridDB
Getting Started
Architecture
SQL Reference
TQL Reference
Tutorial
JDBC Driver
References
Blog
Blog
Community
GitHub
Stack Overflow
Meetups / Events
Twitter
Webinars
Logo
Resources
White Papers
Manuals
Videos
Projects

About This Site

GridDB Developers Site is a technical information website for developers of GridDB apps or services.
GridDB Developers Site is operated by Fixstars Corporation. To learn more about Fixstars, visit our corporate site.

Term of use, Privacy Policy

Manage Cookie Consent
To provide the best experiences, we use technologies like cookies to store and/or access device information. Consenting to these technologies will allow us to process data such as browsing behavior or unique IDs on this site. Not consenting or withdrawing consent, may adversely affect certain features and functions.
Functional Always active
The technical storage or access is strictly necessary for the legitimate purpose of enabling the use of a specific service explicitly requested by the subscriber or user, or for the sole purpose of carrying out the transmission of a communication over an electronic communications network.
Preferences
The technical storage or access is necessary for the legitimate purpose of storing preferences that are not requested by the subscriber or user.
Statistics
The technical storage or access that is used exclusively for statistical purposes. The technical storage or access that is used exclusively for anonymous statistical purposes. Without a subpoena, voluntary compliance on the part of your Internet Service Provider, or additional records from a third party, information stored or retrieved for this purpose alone cannot usually be used to identify you.
Marketing
The technical storage or access is required to create user profiles to send advertising, or to track the user on a website or across several websites for similar marketing purposes.
  • Manage options
  • Manage services
  • Manage {vendor_count} vendors
  • Read more about these purposes
View preferences
  • {title}
  • {title}
  • {title}